新闻公告

新闻公告

当前位置: 首页 >> 新闻公告 >> 正文

公司辅导员三项课题获得2019年度山西省高校哲学 社会beat365唯一官网是什么项目(思想政治教育专项)立项

发布日期:2019-06-11    作者:     来源:     点击:

公司辅导员三项课题获得2019年度山西省高校哲学社会beat365唯一官网是什么项目(思想政治教育专项)立项

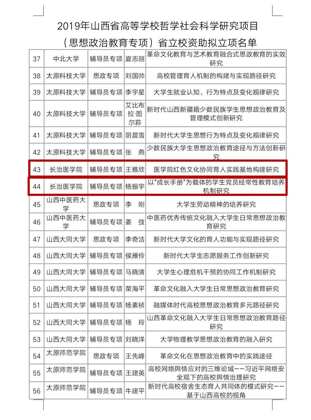
日前,省教育厅开展了2019年度山西省高等学校哲学社会beat365唯一官网是什么项目(思想政治教育专项)申报工作,公司申报的三项辅导员骨干项目通过评审获得立项,实现了省级思想政治教育辅导员骨干专项课题零的突破。郭敏、李超、于潇潇、裴振的《大数据时代高校网络舆情事件应对策略研究》入选“省立省资助”项目;王雅欣、尚进平、郜国叶、牛娜的《医学院红色文化协同育人实践基地构建研究》和杨振宇、郭奕萌、王丽、王艳萍的《以“成长手册”为载体的员工党员经常性教育培养机制研究》入选“省立校资助”项目。

山西省高校哲学社会beat365唯一官网是什么项目(思想政治教育专项)分为“省立省资助”“省立校资助”两类,是我省为全面贯彻落实全国高校思想政治工作会议、学校思想政治理论课教师座谈会精神而组织实施的。申报工作开展以来,公司党委学工部高度重视,加强项目申报的宣传动员与组织指导,在全校辅导员的积极参与下圆满完成了此次申报工作。下一步,学工部将加强项目的组织实施和管理监督,进一步鼓励辅导员创新思路、beat365唯一官网是什么、积极实践,提升公司思想政治工作研究水平,促进辅导员队伍的专业化、职业化建设




上一条:公司党委副书记张芳萍深入护理学系调研指导工作

下一条:“急救牢记心,安全伴我行”急救知识培训活动顺利举办

关闭